当前位置:首页 > 新闻资讯 > 法律法规

最新版《安全生产法》(修正草案)发布!和最早版相比,变动较大!

发布时间:2021/1/30 浏览:3029

1月20日,十三届全国人大常委会第二十五次会议听取应急管理部党委书记、副部长黄明所作的关于安全生产法修正草案的说明。

1.jpg

黄明说,安全生产法于2002年公布施行,2009年和2014年进行了两次修正,对预防和减少生产安全事故,保障人民群众生命财产安全发挥了重要作用,但新发展阶段、新发展理念、新发展格局对安全生产提出了更高的要求,需要对安全生产法进行修改完善。

黄明说,草案进一步加大对生产经营单位及其负责人安全生产违法行为的处罚力度。

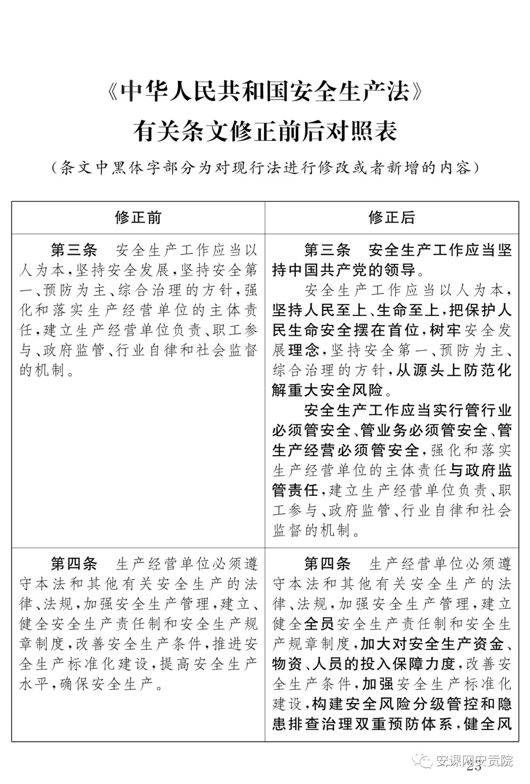
以下是最新版《安全生产法》(修正草案):

首页 电话 刷新
 浙公网安备33060302001224 备案/许可证编号:浙ICP备2020037493号 本站设计:耳東师兄